Skip to main content
Link
Menu
Expand
(external link)
Document
Search
Copy
Copied
Robo-MECS
Home [
]
Robot Sytem Overview
システムから作るロボット [
●
]
ロボット開発の環境構築
Git [
○
]
Ubuntuのすゝめ [
○
]
Gitの環境構築 [
]
Ubuntuのデュアルブート [
]
Operating System
OSの歴史 [
●
]
File System [
○
]
OSの構成 [
●
]
マイコン [
●
]
RTOS [
]
組み込みシステム入門 [
]
ROS
ROSとは [
]
歴史 [
●
]
ROSのシステム [
○
]
communication
3種類の通信 [
○
]
QoS [
○
]
DDS [
○
]
tools
capabilities
ROSベースのシステム構築 [
]
Robot Systemの構築
Systemから見る森羅万象
森 ーMechanism [
]
設計の進め方 [
●
]
構想 [
●
]
ポンチ絵 [
●
]
CAD [
●
]
試作 [
●
]
サイクル [
●
]
機構要素紹介 [
]
アクチュエータ [
●
]
回転 [
○
]
直動 [
○
]
動力伝達 [
○
]
締結 [
○
]
位置決め [
●
]
公差 [
]
羅 ーElectronics
なぜ回路を作るのか
論理回路 [
]
電気スイッチ [
]
チップ間の通信 [
]
電源の作成 [
○
]
GNDの管理
GNDとは [
]
GND分離 [
○
]
回路の燃やし方
逆接 [
●
]
定格 [
]
ノイズ [
]
熱 [
]
スイッチ
リレー [
●
]
トランジスタ [
○
]
MOSFET [
○
]
フォトカプラー [
]
電源基板
DCDCコンバータ [
]
非常停止 [
]
バッテリーの扱い方 [
]
あるとよい機能 [
]
通信
様々な通信 [
○
]
動作原理 [
○
]
配線・回路 [
○
]
ノイズ除去 [
]
変換 [
]
マイコン・PC
選定 [
]
電流の必要性 [
]
電源の安定化 [
]
コネクタ
徹夜コネクタ [
●
]
コネクタ紹介 [
●
]
Kicad入門 [
]
万 ーControl
制御とは [
]
計測と制御
制御モデル
伝達関数 [
○
]
ブロック線図 [
●
]
入出力関係のモデル化 [
]
フィードフォワード制御
フィードバック制御
フィードバックコントロールとは [
○
]
PID制御 [
○
]
PID制御の実装 [
○
]
デバック
制御の実装
制御における通信
規格 [
●
]
実装 [
]
周期 [
]
ハイレイヤー制御
割り込み処理
ローレイヤー制御
制御ループの作成
人型ロボットの歩行理論
象 ーSoftware [
]
ソースコードを書く前に [
]
ARマーカーについて [
]
Webコントローラーについて [
]
物品管理 ーGoodsManagement [
]
HRU-ElectricalCompornent [
]
ドキュメント作成に当たって
命名規則 [
●
]
テンプレ―ト
サブページ [
●
]
子を持つサブページ
サブサブページ1 [
○
]
サブサブページ2 [
]
ドキュメントの描き方 [
●
]
技術資料 [
○
]
コラム
Humanoid Robot
Gait Control Overview [
○
]
Robomech Work Group
羅 ーElectronics
通信
変換
変換
目次
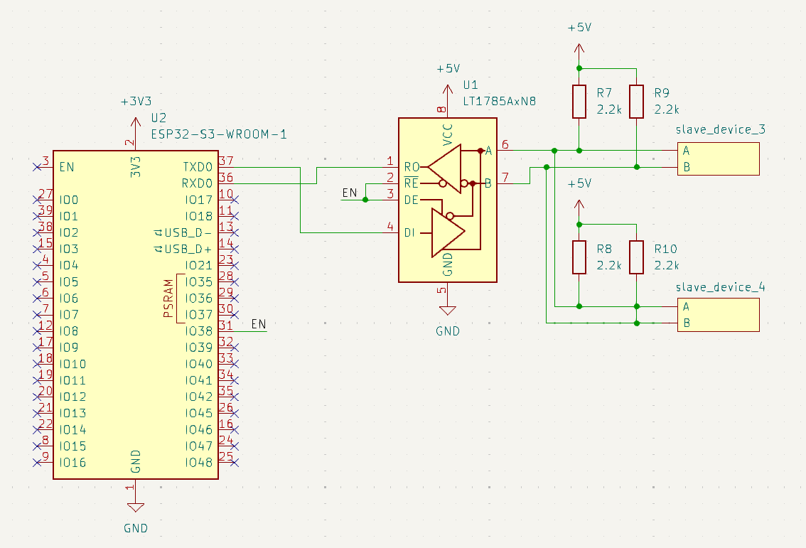
UART RS-485変換
USB TTL_Serial変換
電圧のレベル変換
UART RS-485変換
UARTからRS-485に変換するためには、
USB TTL_Serial変換
電圧のレベル変換